《咸鱼之王》俱乐部铭牌如何获得
《咸鱼之王》俱乐部铭牌如何获得很多玩家都不知道怎么做,下面一起来看看详细的图文攻略,这款游戏还是非常好玩的,不管是从游戏画风和内容来看,都是相当不错的,建模非常好,动作捕捉流畅,为玩家们带来的视觉效果非常好,是闲暇时间娱乐消遣的不错选择,游戏中各位玩家可能偶尔会遇到不会做的任务,九游就是专业为大家解决问题的,最全的游戏攻略分享,喜欢的朋友可以关注哦。

《咸鱼之王》俱乐部铭牌如何获得
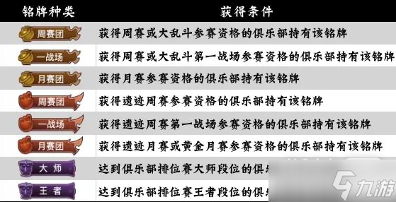
1、俱乐部在争霸赛或排位赛结束时,会获得相应的俱乐部铭牌,包括周团赛、月团赛、大师、王者等类型的铭牌
2、俱乐部团长可以选择想要展示的铭牌类型,当俱乐部获得该类型铭牌之一时,会自动装配到俱乐部头像下方
3、俱乐部铭牌持续七日,若七日后俱乐部没有再次获得该类型铭牌之一,则铭牌将消失
《咸鱼之王》俱乐部铭牌如何获得攻略就这么多啦,想要获得了解更多咸鱼之王的攻略,可持续关注我们网站,每个攻略都有细致的步骤教你如何攻克难关。