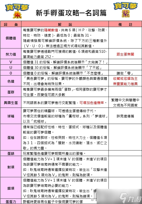
《宝可梦朱紫》孵蛋全名词含义详解
《宝可梦朱紫》孵蛋全名词含义详解,有不少网友都反应不太了解这个内容,找了很久也没找到准确的解析,这样就很不美好了,你是不是就是其中一个呢?如果是的话,就来看看九游小编特地为大家准备的攻略心得吧!
《宝可梦朱紫》孵蛋全名词含义详解

《宝可梦朱紫》孵蛋全名词含义详解也是游戏中比较关键的一个点,经过本次小编的讲解做法相信大家看完就知道了,大家可以把本篇攻略分享出去。
《宝可梦朱紫》孵蛋全名词含义详解,有不少网友都反应不太了解这个内容,找了很久也没找到准确的解析,这样就很不美好了,你是不是就是其中一个呢?如果是的话,就来看看九游小编特地为大家准备的攻略心得吧!
《宝可梦朱紫》孵蛋全名词含义详解

《宝可梦朱紫》孵蛋全名词含义详解也是游戏中比较关键的一个点,经过本次小编的讲解做法相信大家看完就知道了,大家可以把本篇攻略分享出去。