《博德之门3》全职业等级能力对照表推荐
这款博德之门3老火了,有很多玩家都在玩,那么《博德之门3》全职业等级能力对照表分享这个是如何解决的呢,遇到这个问题的用户们非常头疼,下面小编可以给用户们说一下这个问题的解决方法。
战士
战士子职业升级获得的能力对照表

战士职业-战斗风格

其他部分职业的战斗风格也是公用的,已经选择过的风格不能再选。
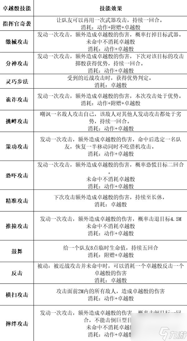
战士子职业-战斗大师-卓越骰子技能

战士子职业-奥法骑士-可选法术

野蛮人
野蛮人子职业升级获得的能力对照表

野蛮人子职业-荒野之心-野兽之心技能

野蛮人子职业-荒野之心-野兽面貌技能

游荡者
游荡者子职业升级获得的能力对照表


牧师
牧师子职业升级获得的能力对照表
生命领域-光明领域-诡术领域

知识领域-自然领域-风暴领域

战争领域

游侠



游侠法术池

游侠战斗风格

猎人的猎物介绍

防御战术介绍

法师
法师子职业比较多,分成了4张图
防护学派+塑能学派

幻术学派+变化学派

惑控学派+预言学派

死灵学派+咒法学派

职业等级能力对照表-死灵学派+咒法学派

德鲁伊



荒野形态下的力量、敏捷和体质都是会变成固定数值,智力、感知和魅力则基础人形态下的数值。
总的来讲,不管是战斗内还是战斗外,德鲁伊都非常的全能,前期的神导术、月华之光、妖火造优和荒野形态,各种地图探索和战斗玩法都非常的丰富,要是还在纠结玩啥职业,我非常推荐德鲁伊,至少在游戏玩法体验上,比其他职业多不少。
圣武士




术士




以上内容就是《博德之门3》全职业等级能力对照表分享的详细讲解,每一处细节都很清楚,您有任何不会的游戏,九游都能提供最详细的攻略,爱玩游戏的朋友可以收藏本站,每天更新,最新的游戏攻略玩法层出不穷。