首页 游戏攻略 正文

《魔兽世界》8.2烹饪食谱配方汇总

魔兽世界8.2版本对烹饪专业进行了更新,这次更新添加了很多食谱,主要是大餐和盛宴两个系列。那么这些食谱配方是什么呢?下面就为大家带来魔兽世界8.2烹饪食谱配方汇总。

魔兽世界8.2烹饪食谱分享

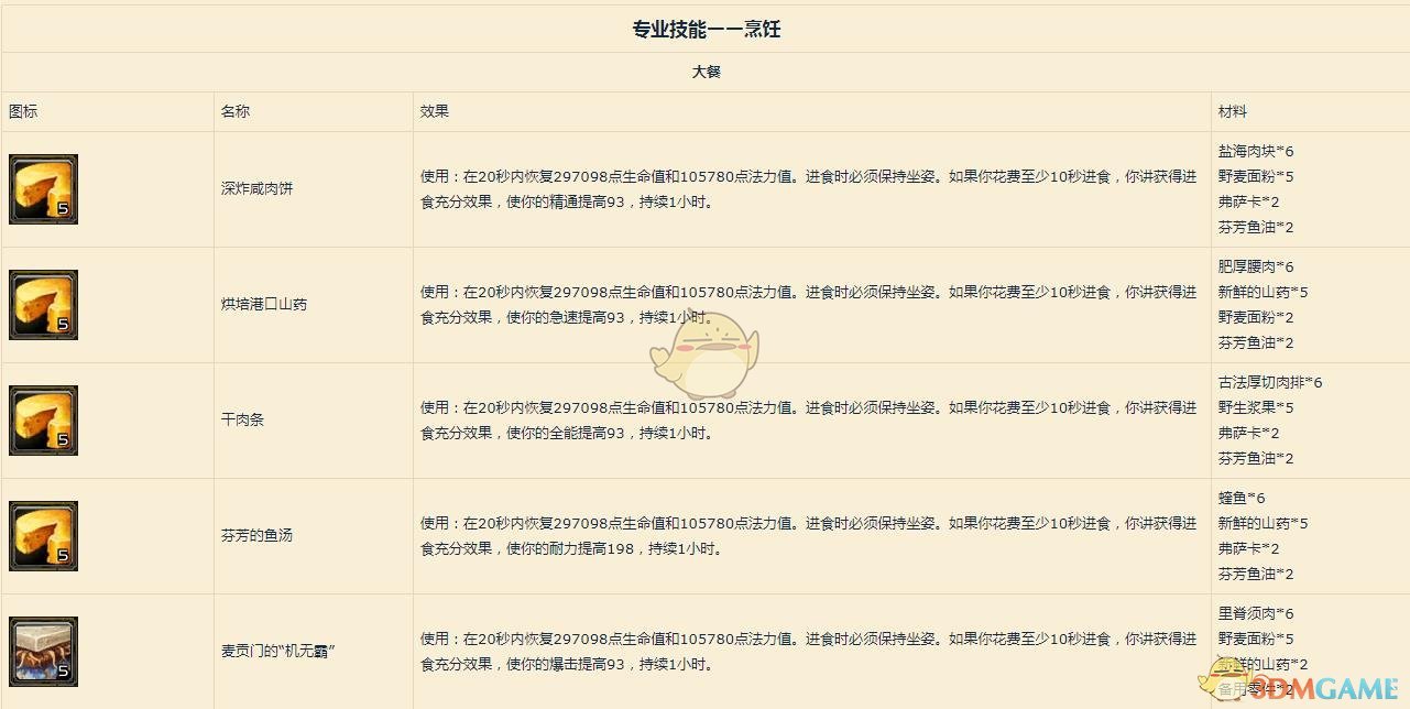
大餐

点击放大图片

《魔兽世界》8.2烹饪食谱配方汇总

盛宴
图标 名称 效果 材料
《魔兽世界》8.2烹饪食谱配方汇总 “饿了没”点心桌 使用:摆放一张饿了么点心桌,可供最多35位副本或团队成员食用!
在20秒内恢复297098点生命值和105780点法力值。进食时必须保持坐姿。如果你花费至少10秒钟进食,则会获得进食充分效果,使一项属性提高131点,持续1小时。
蝰鱼*20
离子化的鲦鱼*20
里脊须肉*20
肥厚腰肉*20
新鲜的山药*30
备用零件*20

相关信息

皇牌空战7Su30SM怎么样 侧卫C解锁方法及属性介绍
皇牌空战7Mirage20005怎么样 幻影解锁方法及属性介绍
皇牌空战7GripenE怎么样 狮鹫解锁方法及属性介绍
皇牌空战7RafaleM怎么样 阵风解锁方法及属性介绍
皇牌空战7F104C怎么样 解锁方法及属性介绍
无尽塔防神器怎么用 神器实用技巧攻略详解
皇牌空战7F35C怎么样 雷电2解锁方法及属性介绍
皇牌空战7FA18F怎么样 大黄蜂解锁方法及属性介绍
皇牌空战7F4E怎么样 鬼怪解锁方法及属性介绍
无尽塔防商店里有什么 全部商店商品攻略详解
鬼武者重制版第十三章攻略 西天之地左马介图文流程
鬼武者重制版第十二章攻略 真假左马介图文流程
坑人火焰巨剑怎么获得 pitpeople火剑获取方法介绍
鬼武者重制版第九章攻略 天守阁屋顶全收集流程
鬼武者重制版第八章攻略 天守阁5层全收集流程
鬼武者重制版第七章攻略 天守阁4层全收集流程
鬼武者重制版第五章攻略 天守阁2层全收集流程
鬼武者重制版第四章攻略 天守阁1层全收集流程
鬼武者重制版第二章攻略 地下寺院全收集流程
鬼武者重制版第一章攻略 七曲橹全收集流程