首页 游戏攻略 正文

《剑网3》5月21日怒海争锋天策技改内容一览

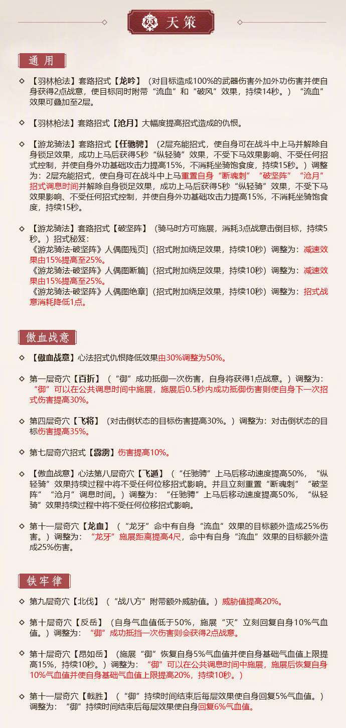
剑网3即将上线的新版本怒海争锋之中,对于全门派都进行了较为大幅度的技改。下面就给大家带来剑网3 5月21日怒海争锋天策技改内容一览,一起来看看吧。

《剑网3》5月21日怒海争锋天策技改内容一览

天策

《剑网3》5月21日怒海争锋天策技改内容一览

剑网3怒海争锋5月21日技改内容汇总:

剑网3怒海争锋521技改
纯阳 万花 七秀 少林
天策 藏剑 五毒 唐门
丐帮 苍云 霸刀 长歌
蓬莱 明教 全门派

相关信息

上古卷轴5天际存档自动跳出怎么办 存档自动跳出解决方法攻略
开心消消乐683关怎么过 683关三星通关视频攻略
开心消消乐684关怎么过 684关三星通关视频攻略
开心消消乐358关怎么过 358关三星通关视频攻略
开心消消乐361关怎么过 361关三星通关视频攻略
开心消消乐690关怎么过 690关三星通关视频攻略
开心消消乐689关怎么过 689关三星通关视频攻略
开心消消乐688关怎么过 688关三星通关视频攻略
开心消消乐687关怎么过 687关三星通关视频攻略
开心消消乐686关怎么过 686关三星通关视频攻略
开心消消乐685关怎么过 685关三星通关视频攻略
九阴真经手游金套装怎么样 金套装属性详解
天天风之旅刀锋之翼哪个关卡掉落 刀锋之翼掉落地点介绍
开心消消乐376关怎么过 376关三星通关视频攻略
开心消消乐375关怎么过 375关三星通关视频攻略
开心消消乐374关怎么过 374关三星通关视频攻略
开心消消乐373关怎么过 373关三星通关视频攻略
师父有妖气阵容怎么搭配 阵容搭配攻略
刀塔传奇军团指挥阵容怎么搭配 军团指挥阵容搭配推荐
热血传奇手机版清洗红名技巧攻略