首页 游戏攻略 正文

《剑网3》怒海争锋唐门第二次技改一览

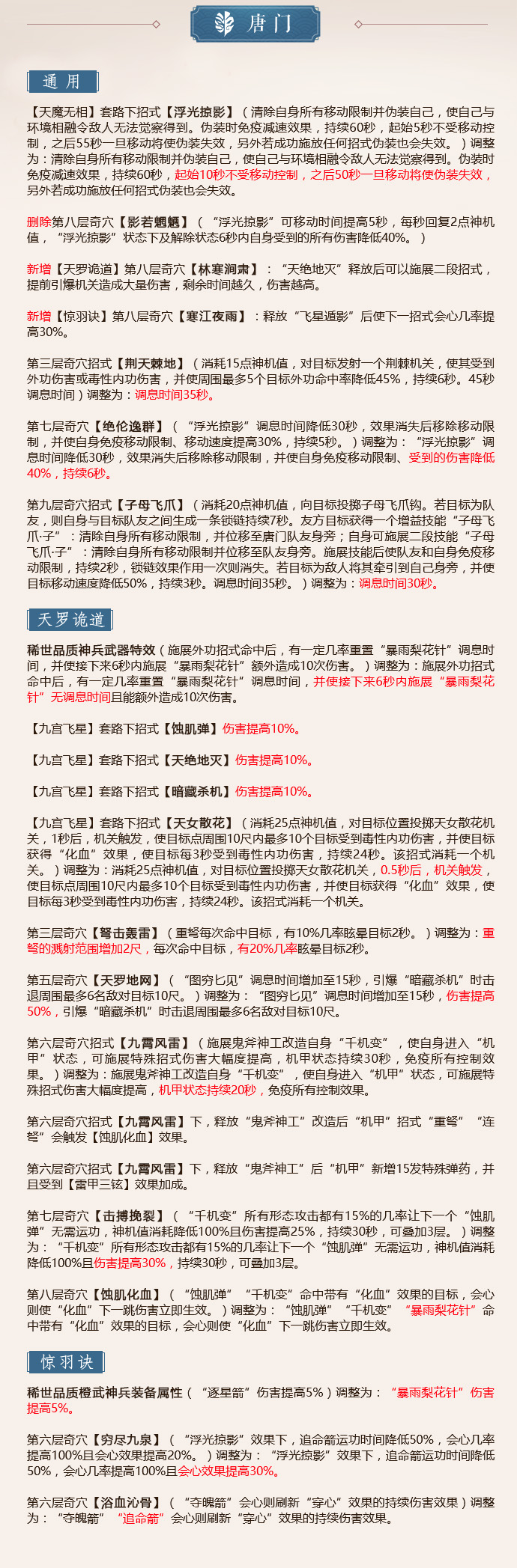
剑网3的新资料片怒海争锋于6月20日正式上线,在之前的第一轮技改测试完毕之后,第二轮的技能改动也正式公布。下面就给大家带来剑网3怒海争锋唐门第二次技改一览,一起来看看吧。

《剑网3》怒海争锋唐门第二次技改一览

唐门技改

《剑网3》怒海争锋唐门第二次技改一览

剑网3怒海争锋第二次技改
纯阳 万花 七秀 少林
天策 藏剑 五毒 唐门
丐帮 苍云 霸刀 长歌
蓬莱 明教 全门派

相关信息

《最强蜗牛》神戒侠怎么样 神戒侠强度评测
《最强蜗牛》维护补偿在哪领 维护补偿领取位置一览
最强蜗牛书记员像怎么获得 书记员像获取攻略
最强蜗牛密令全介绍 密令一览
最强蜗牛蜗牛格斗积分买什么好 积分购买攻略
最强蜗牛望远镜四星改技能效果是什么 望远镜四星效果介绍
最强蜗牛供奉周地球意志在什么地方 供奉周地球意志位置一览
最强蜗牛暑假100连抽怎么获取 暑假100连抽获取方法
《最强蜗牛》文明构成器换取什么好 文明构成器换取攻略
最强蜗牛你为啥要收集灵魂奖励介绍 你为啥要收集灵魂奖励一览
最强蜗牛沉思集怎么获得 沉思集获得方法介绍
最强蜗牛圣钉怎么获得 圣钉获得方法介绍
最强蜗牛乔丹的篮球怎么获得 乔丹的篮球获得方法介绍
最强蜗牛方舟反应炉怎么获得 方舟反应炉获得方法介绍
最强蜗牛论法的精神怎么获得 论法的精神获得方法介绍
最强蜗牛阿姆斯特朗的脚印怎么获得 阿姆斯特朗的脚印获得方法介绍
最强蜗牛汉尼拔鸩毒酒杯怎么获得 汉尼拔鸩毒酒杯获得方法介绍
最强蜗牛松林图屏风怎么获得 松林图屏风获得方法介绍
最强蜗牛十日谈怎么获得 十日谈获得方法介绍
最强蜗牛马拉之死怎么获得 马拉之死获得方法介绍