首页 游戏攻略 正文

《DNF》女漫游普雷装备选择

DNF普雷版本更新之后,女漫游对普雷装备选择有一些纠结。那么新版本女人漫游普雷装备选什么好?下面就为大家带来DNF女漫游普雷SS套排名。

《DNF》女漫游普雷装备选择

问题

DNF女漫游普雷装备选哪套?

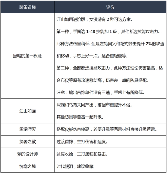
女漫游普雷武器可以使用夜语黑瞳左轮枪,防具用轻甲布甲都可以。普雷首饰的话,手镯选择加技能那一套,其他选择伤害。

女漫游

首饰(1)神器及传说

《DNF》女漫游普雷装备选择

(2)史诗

《DNF》女漫游普雷装备选择

4、特殊装备(1)神器及传说

《DNF》女漫游普雷装备选择

(2)史诗

《DNF》女漫游普雷装备选择

女漫游首饰属性

DNF黑暗之炎:被蚕食的太阳属性介绍

装备属性:

魔法防御力 +3942

力量 +67

智力 +67

抗魔值 +536

所有属性强化 +34

技能攻击力 +16%

- 圣骑士、小魔女专属属性(学习[圣灵之槌]后不生效)

[荣誉祝福]、[勇气祝福]、[禁忌诅咒]力量、智力增加量 +4%

[守护恩赐]体力、精神 +216

[启示:圣歌]、[人偶操纵者]智力 +136

相关信息

血腥竞技电台 最低配置 推荐配置 配置要求高吗
模拟人生4:来去上班 新增内容玩法视频解说 好玩吗
模拟人生4:来去上班 DLC安装方法 来去上班怎么安装
死或生5最后一战 全人物特殊双人组合TAG投技一览
死或生5最后一战 KAMUMI霞全躲闪防御反击打法视频
死或生5最后一战 果体MOD安装方法图文教程 怎么安装
轩辕剑外传穹之扉 地图全开补丁MOD及全迷宫地图一览
轩辕剑外传穹之扉 全主角专属武器获得方法视频教程
死或生5最后一战 全服装全影片解锁手工存档下载
轩辕剑外传穹之扉 快速升级刷怪刷材料玩法视频详解
死或生5最后一战 画面优化方法参考 低配置提高帧数
死或生5最后一战 基础入门攻略及全人物打法特点总结
死或生5最后一战 米拉连招技巧及打法战术心得总结
死或生5最后一战 霞出招及实用连击一览 霞怎么连招
死或生5最后一战 PC版真胸乳摇引擎怎么开启的方法
海贼无双3 全羁绊技能效果一览表 角色怎么使用羁绊
地上战争 全面图文上手指南 地上战争新手开始怎么玩
地上战争 菜单及界面操作图文详解 菜单界面什么意思
地上战争 上手试玩解说视频 地上战争好玩吗
海贼无双3 界面翻译及PS4版按键操作指南 怎么操作