首页 游戏攻略 正文

《剑网3》凌雪藏锋天策技改详解

剑网3的全新版本凌雪藏锋即将在年底正式上线,在10月24日晚的技改直播之中,曝光了凌雪藏锋的全门派技能改动。下面就给大家带来剑网3凌雪藏锋天策技改详解。

纯阳 七秀 万花 天策 少林
藏剑 五毒 唐门 明教 丐帮
苍云 长歌 霸刀 蓬莱 凌雪

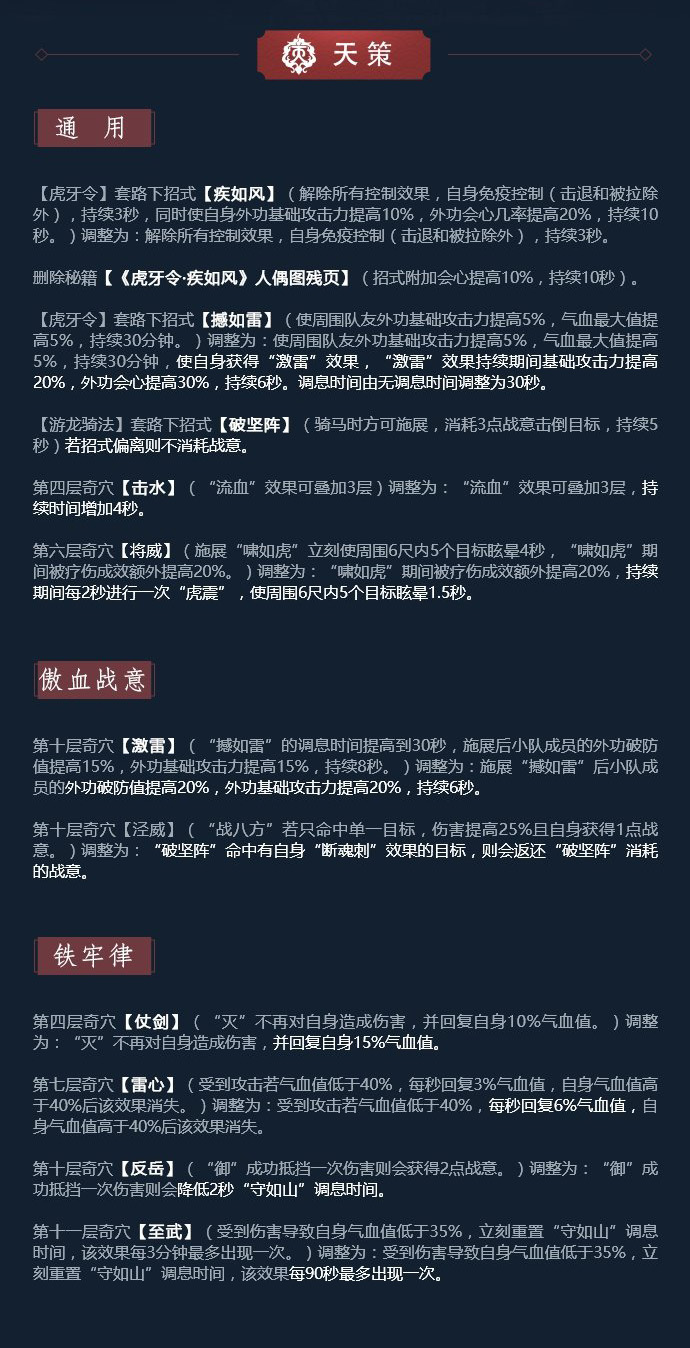
天策

天策府是大唐统管江湖事务之部队。他们心中并没有真正意义上的正邪善恶。只坚持以李唐王朝为本的信念。为了维护大唐的安定,他们愿遇神杀神,遇佛杀佛,即使身陷入万劫不复也在所不惜。

天策武学不同于其他门派,从不强调招式或是原则,天策武功往往直接由战争中的技击演化而来,实用性极强,招招致命,没有一丁点花哨之处。再配合天策府独有的兵书阵法和马上战斗,进退自如,威力惊人,霸道无比。

《剑网3》凌雪藏锋天策技改详解

相关信息

骑马与砍杀战团维京征服 小说哲德的故事第五期分享
神界3:原罪-加强版 不用钥匙和撬锁开箱子的方法
《骑马与砍杀》战团维京征服 战斗开局玩家队列什么意思
《骑马与砍杀》战团维京征服 沙盒模式实力强大的领主
疯狂麦克斯 疯狂的废土之旅 游戏流程解说攻略第七期
疯狂麦克斯 流程实况解说攻略第三期 麦克斯孤独之旅
疯狂麦克斯 死亡竞赛系统玩法分享 死亡竞赛怎么玩
疯狂麦克斯怎么注册华纳账户
使命召唤12:黑色行动3 真实难度操作技巧及BOSS打法
疯狂麦克斯 坑爹彩蛋分享 麦克斯已疯鉴定完毕
《疯狂麦克斯》焦干之月南部残料点拿取方法 残料怎么拿
使命召唤12:黑色行动3 走位及武器用法实用技巧
《疯狂麦克斯》破船上残料拿取方法 破船上残料怎么拿
使命召唤12:黑色行动3 音乐彩蛋 怎么触发音乐彩蛋
使命召唤12黑色行动3破解版存档位置在哪
《使命召唤12:黑色行动3》全武器装备数据资料图鉴
使命召唤12:黑色行动3 怎么设置彩色名字方法
《使命召唤12:黑色行动3》僵尸模式解锁条件说明
足球经理2015 各位置优秀球员推荐 新手玩家福音
足球经理2015 游戏中的提示与技巧整理心得分享