首页 游戏攻略 正文

《DNF》2020暗枪装备选择

DNF在新2020年里将会对部分职业进行改动,其中暗枪士玩法变化很大,比如装备搭配。那么新版本暗枪装备选哪个?下面就为大家带来DNF2020暗枪士最强毕业装备推荐。

《DNF》2020暗枪装备选择

DNF2020暗枪装备

1、黑雷系技能攻击暗蚀状态下的敌人会附加20%额外伤害,且根据技能不同会触发额外效果(造成范围爆炸等);

黑雷系技能攻击非暗蚀状态的敌人会将伤害量的20%以黑雷状态附着在敌人身上,可叠加,使用暗蚀系技能会一次性引爆所有叠加的黑雷,造成一次额外伤害;

队友攻击暗蚀状态下的敌人会增加34%伤害,暗蚀状态下的敌人会减少5%攻速移速。

2、2020暗枪武器

(1)神器及传说

《DNF》2020暗枪装备选择

(2)史诗

《DNF》2020暗枪装备选择

3、防具

(1)异界及传说

《DNF》2020暗枪装备选择

(2)史诗

95史诗:

《DNF》2020暗枪装备选择

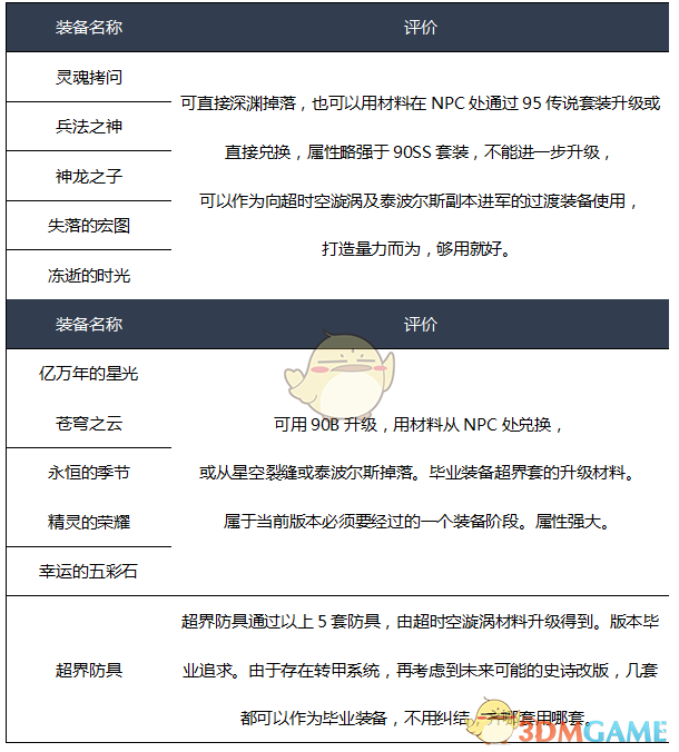
90史诗:

《DNF》2020暗枪装备选择

相关信息

奇迹暖暖年轻的春游S级高分搭配攻略
乌拉尔山游戏存档位置 破解版存档在哪
我的世界指令方块怎么用 指令方块通关攻略
刀塔传奇秘法之敌怎么样 秘法之敌分析介绍
方舟生存进化steam俄区改国区图文教程
刀塔传奇复仇之刃怎么样 复仇之刃分析介绍
巫师3狂猎dlc愚人金支线怎么触发
刀塔传奇复仇之刃怎么样 复仇之刃解析攻略
梦幻西游手游酒肉和尚1怎么打 酒肉和尚1主线剧情单杀攻略
侠盗猎车手GTA5 6.11更新后乱码、无法登陆解决方法
刀塔传奇奥丁之子阵容搭配攻略
刀塔传奇炸弹人怎么站位 炸弹人站位顺序分析介绍
侠盗猎车手GTAOL更新后N卡任务结算画面闪屏怎么办
全民猎妖妖宠系统怎么玩 妖宠系统介绍
鬼屋魔影启蒙按键操作 键盘键位设置说明
乌拉尔山32位能玩吗
海岛奇兵战术布局要怎么分配 战术布局分配攻略
方舟生存进化打了升级补丁没有升级怎么办
巫师3狂猎1.05版熊派、猫派和狮鹫派套装代码大全
太极熊猫闪电虎战骑怎么获得 闪电虎战骑战斗力提升攻略